星之卡比天空骑士巨神通关攻略 星之卡比官网
2025-12-01 07:18:40来源:微游游戏平台发布:这野游
星之卡比飞天骑士通关玩法是什么,星之卡比天空骑士新手快速入门指南,星之卡比天空骑士巨神通关攻略,卡比的驭天飞行,下面小编来给大家介绍一下,一起来了解一下吧!
《星之卡比天空骑士》城市竞赛模式全解析:新手快速入门与进阶指南

**一、城市竞赛模式核心玩法概览**
《星之卡比天空骑士》的城市竞赛模式是考验玩家飞行技巧与策略的核心玩法。该模式以四阶段为核心机制:
1.**选择合适的飞行器**:根据赛场特性选择性能匹配的飞行器
2.**强化关键能力**:通过收集道具提升飞行器属性
3.**处理突发事件**:应对随机出现的干扰事件
4.**根据赛场特性制定战术**:不同体育场需采用差异化策略
整个流程包含5分钟基础赛程+1分钟突发事件环节,全程需在限定时间内完成最终对决。
**二、基础操作与进阶技巧**
1.**核心操作要点**
-摇杆快速左右推移:实现瞬间转向,用于抢夺货柜或躲避攻击
-B键操作:长按蓄力可触发漂移,下推摇杆实现紧急刹车
-Y键功能:空机状态下可切换飞行器,残血飞行器可直接抢夺
-特技槽提示:满槽时可发动特殊技能,复制能力可取消技能冷却
2.**飞行时的精准控制**
-离地后:下拉摇杆实现向上飞行,上推摇杆触发向下冲刺
-长按B键:快速下降至指定位置
-漂移技巧:蓄力阶段左右推杆可实现滑行漂移
**三、飞行器特性与选择策略**

不同飞行器拥有独特性能:
-**速度型**:适合短距离冲刺与快速穿越
-**防御型**:具备较高抗打击能力
-**特殊技能型**:拥有独特战术能力(如电磁屏障、重力反转)
建议新手优先选择平衡型飞行器,待熟悉机制后再尝试高难度机型。
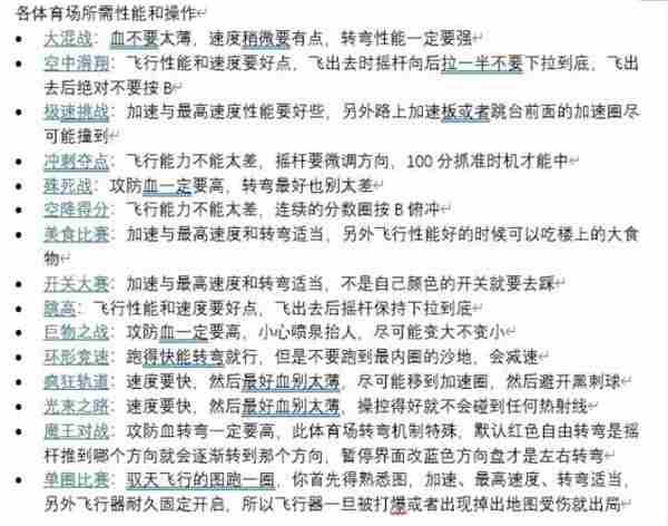
**四、体育场类型与应对策略**

不同赛场需针对性策略:
-**环形赛道**:注重绕圈速度与防御能力
-**多层结构**:需灵活切换飞行高度
-**障碍密集型**:优先提升避障能力
-**特殊地形**:利用环境优势制造战术优势
**五、强化道具获取与使用**

关键强化道具包括:
-**全能力强化**:呈现内外双圈闪烁的特殊状态,需在事件中获取
-**属性强化**:提升速度、防御、跳跃等基础属性
-**技能强化**:解锁特殊攻击或防御技能
建议优先获取全能力强化道具,可显著提升综合战力。
**六、新手进阶技巧**
1.**事件应对策略**:提前预判突发事件类型,保持飞行器血量在安全范围
2.**资源管理**:合理分配强化道具使用时机
3.**战术切换**:根据对手飞行器特性调整自身策略
4.**练习建议**:优先在训练模式熟悉各飞行器性能
通过系统掌握城市竞赛模式的核心机制,配合针对性的战术选择,玩家可快速提升竞技水平。建议新手从基础模式开始练习,逐步掌握进阶技巧,最终在竞技场中取得优异成绩。
上一篇: 洛克王国世界贪食鼹怎么进化 洛克王国伏地兽进化 下一篇: 最后一篇


